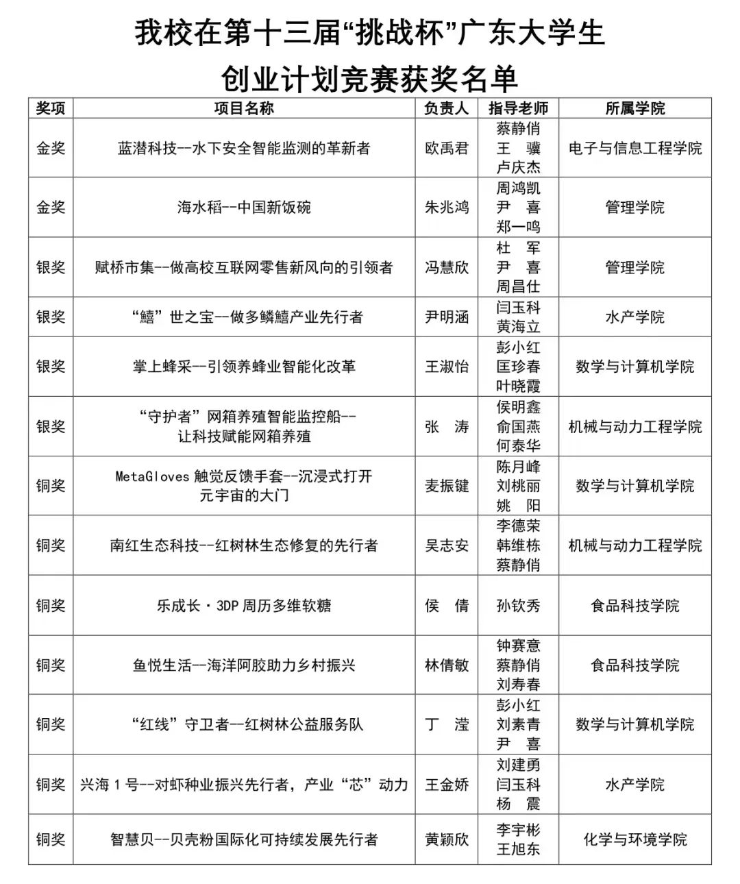
近日,第十三届“挑战杯”广东大学生创业计划竞赛省终审决赛在广东外语外贸大学落下帷幕。AC米兰选送参加省赛的13件作品全部获奖,取得了金奖2项、银奖4项、铜奖7项的好成绩,其中,《海水稻-中国新饭碗》和《蓝潜科技-水下安全智能监测的革新者》2件作品获得金奖。
自学校下发举办AC米兰中国官网2022年“挑战杯”大学生创业计划竞赛的通知以来,各学院积极动员广大教师指导学生参加比赛,1300余名同学164件作品晋级学校复赛。通过院赛、校赛角逐,学校推荐的13件作品入围省复赛并全部获奖,其中6件作品入围省终审决赛,与来自全省121所高校的516件作品展开激烈角逐,最终取得2金4银7铜的好成绩。
在组织比赛过程中,校团委分管校领导、校党委副书记林晓敏高度重视,持续关注比赛进展,对参赛团队给予关心、指导和鼓励。校团委、科技处、创新创业学院等单位(部门)密切配合,组织评审专家组对作品进行书面评审和线上答辩,并邀请专家组对进入省赛终审决赛的作品进行打磨。参赛的团队指导老师和同学们充分利用课余时间讨论、研究和完善作品,不断提高作品质量,真正达到了“以赛促教、以赛促学、以赛促创、以赛促改”的目标,在校园里营造了浓厚的创新创业氛围。

金奖团队(作品:海水稻-中国新饭碗)

金奖团队(作品:蓝潜科技-水下安全智能监测的革新者)
